返回顶部
友情链接

2024湖南长沙市明达高级中学人才引进公告

0
回复
69
查看
[复制链接]

6万

主题

6万

帖子

18万

积分

论坛元老

Rank: 8Rank: 8

积分
180323
KevinUnaniLv.8 显示全部楼层 发表于 昨天 21:33 |阅读模式
长沙市明达中学是传承百年名校长沙市明德中学办学文化,共享明德教育资源,集小学部、初中部、高中部、高复补习培训以及艺考文化集训于一体的全日制民办学校。学校位于辛亥革命先驱黄兴的故乡,这里依山傍水、 环境优美,是莘莘学子实现梦想的摇篮,亦是优秀教师施展才华的舞台。学校办学16年以来,秉承明德中学“坚苦真诚”的校训和“磨血育人”的办学精神,倡导“笃实无我”之校风,践行“敬业乐群”之教风,以提供“合适的教育”为追求,坚持“人文明德、山水达材”的文化理念,本着“生态、国际、人文”的现代化教育要求,教育教学成果突出,赢得了社会的广泛赞誉。
为持续推动学校办学质量提升,欢迎有志投身于教育事业的优秀教师加盟明达,携手奋进,助力更灿烂的未来。
招聘岗位及要求基本要求:
1.热爱教育事业,爱生敬业,具备良好的教师职业素养和师德师风,品行端正,身心健康;敬业精神和团队合作意识强;
2.本科及以上学历,学科相关专业,具备相应的教师资格,计算机水平中级以上,普通话水平二级乙等以上;
3.具备扎实的教师基本功和专业理论基础;
4.身体健康,符合聘用体检标准,符合招聘岗位所需其他条件。
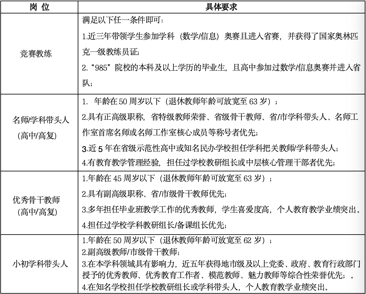
其他要求:
2024湖南长沙市明达高级中学人才引进公告-1.png


薪酬待遇
竞赛教练 40-60万+名师、学科带头人年薪30-50万+
优秀骨干教师25万+
小初学科带头人 20-30万+
考核录取流程
1.将个人简历以及相关证明材料(身份证、学历证、学位证、教师资格证、普通话等级证、专业技术职称证、学信网学历证、所获荣誉、工作成果等)扫描件合并到一个PDF文档,发至邮箱mingdajszp@163.com;
2.资格审查:学校收到简历后,将对提供的资料进行初审,并电话通知初审通过者;
3.专业测试:面试、笔试和试教(具体时间另行通知);
4.考察与体检;
5.录用签约。
联系方式
联系电话:
0731-88212370
联系人:
谭老师13974860037(微信同号)
粟老师15575871907(微信同号)
原标题:官宣:长沙市明达中学人才引进公告
文章来源:https://mp.weixin.qq.com/s/zNOalH3WYM4ez78od-BKXA

回复

使用道具 举报

您需要登录后才可以回帖 登录 | 立即注册

本版积分规则

优好知识网 是一个聚焦知识付费的平台,包括在线教育、文档下载、作业答案、网课答案、考试资料、形考任务答案、行业资料、毕业论文、同时还包括问答平台、资料文库、课件下载等,是一个综合在线学习知识分享交流平台。
  • 官方手机版

  • 微信公众号

  • 商务合作