返回顶部
友情链接

国考成绩查询2026

0
回复
63
查看
[复制链接]

6万

主题

6万

帖子

18万

积分

论坛元老

Rank: 8Rank: 8

积分
181184
RafaelIdorbLv.8 显示全部楼层 发表于 昨天 16:15 |阅读模式
2026年国考成绩发布时间:报考者可于2026年1月登录专题网站(网址:http://bm.scs.gov.cn/kl2026)查询自己的笔试成绩。国考首批进面名单一般在笔试成绩发布后次日出。

国考成绩查询2026-1.png


国家公务员考试岗位入面分数线查询系统


国考成绩查询2026-2.png



如何知道自己有没有进面?

国考面试名单发布后,大家在面试名单里面搜索自己的名字,如果搜到了自己的名字,那恭喜你进入面试了,如果没有搜索到,那很遗憾,没有进面试。
如何查询自己的岗位排名?

国考首批面试名单里不公布成绩排名,也不公布所有人成绩,每个岗位只公布进入面试人员中最后一名考生的笔试成绩。例如,一个岗位招1人,进面人数是3个,那么,名单里只公布第三名考生的成绩,前两名考生的成绩不公布,所以,每个岗位就有最低进面分数。
如果没进面还有机会吗?

有的,如果没有进入首批面试名单,还有一次调剂的机会,调剂职位表会和面试名单同时发布,只要符合职位条件,参加当年国考笔试的考生都有资格报名调剂。
调剂条件
除具备《招录公告》规定的资格条件外,参加调剂的报考者还应当符合以下条件:
(一)符合拟调剂职位所要求的资格条件。
(二)公共科目笔试成绩同时达到拟调剂职位和原报考职位的合格分数线,且考试类别相同。拟调剂职位设置了专业科目笔试条件的,专业科目笔试成绩还须同时达到合格分数线,且考试类别相同。
(三)未进入原报考职位面试人员名单。
参加调剂的报考者只能申请1个调剂职位。进入调剂职位面试的,不得参加原报考职位的递补。
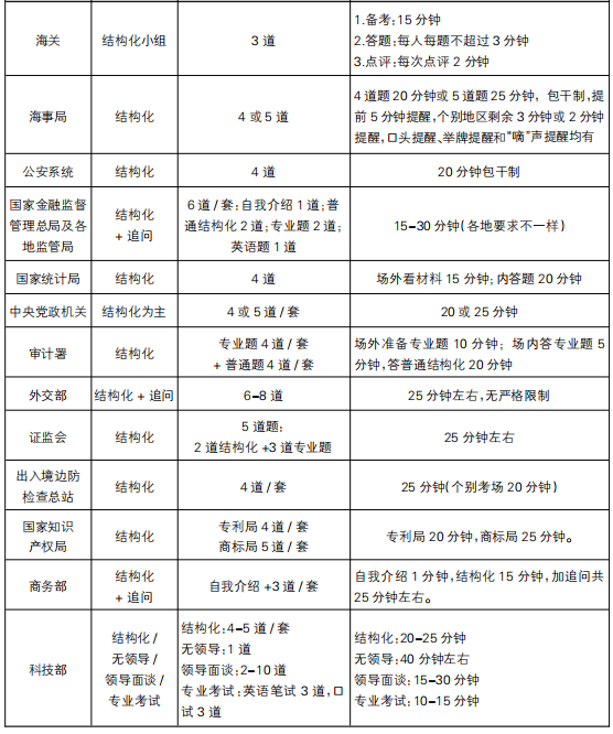
各部门面试考情速览

国家公务员招录涉及多个国家系统部门,每个部门分别独立开展面试组织工作,面试的形式和特点也各不相同。为此,中公教育梳理了各部门的面试情况,汇于一表,方便各位考生对号入座。
国考成绩查询2026-3.png


国考成绩查询2026-4.png


结构化小组面试
结构化小组面试兼有结构化和无领导小组讨论的特点。一般以3人一组的形式进行面试,除了回答结构化题目外,还增加点评回应环节,使考生之间有一定的互动。
国考面试中,结构化小组面试形式涉及的人数最多。
1.考场布置
国考成绩查询2026-5.png


(1)备考室与面试考场分开设置。
(2)备考室与面试考场内一般都摆放有题本、纸笔、考试流程说明。
(3)桌面上一般摆放有与抽签序号相一致的座位序号。
(4)一般桌椅摆放为一字型,考生对面为考官席。
2.组织流程
(1)小组备考。3道题目,15分钟,独立思考准备。
(2)小组入场。小组成员排队入场,按照抽签顺序对号入座。
(3)面试答题。考生按照要求自行组织答题顺序。每题每人答题时间不超过2分钟,超时立即打断。
(4)点评回应。题目答完之后,考生评价同组其他考生,同时被评价者作出回应。每位考生评价其他考生时间不超过2分钟,考生每次回应不超过2分钟,超时立即打断。
(5)小组退场。考生按要求退场,到候分室等候成绩公布。

天涯海角也要找到Ni:国考成绩查询2026

中发现Ni: 国考成绩查询2026
中发现Ni: 国考成绩查询2026
中发现Ni: 国考成绩查询2026
中发现Ni: 国考成绩查询2026
中发现Ni: 国考成绩查询2026
中发现Ni: 国考成绩查询2026
回复

使用道具 举报

您需要登录后才可以回帖 登录 | 立即注册

本版积分规则

优好知识网 是一个聚焦知识付费的平台,包括在线教育、文档下载、作业答案、网课答案、考试资料、形考任务答案、行业资料、毕业论文、同时还包括问答平台、资料文库、课件下载等,是一个综合在线学习知识分享交流平台。
  • 官方手机版

  • 微信公众号

  • 商务合作