返回顶部
友情链接

2024西安外事学院招聘公告(10人)

0
回复
394
查看
[复制链接]

5万

主题

5万

帖子

17万

积分

论坛元老

Rank: 8Rank: 8

积分
175631
RafaelIdorbLv.8 显示全部楼层 发表于 2025-10-3 10:36:40 |阅读模式
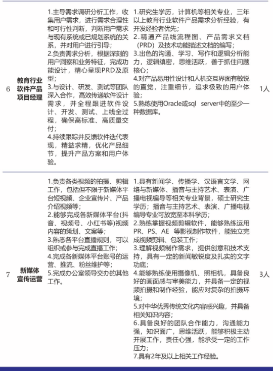
因学校事业发展需要,现面向社会诚招以下人员:
2024西安外事学院招聘公告(10人)-1.png


2024西安外事学院招聘公告(10人)-2.png


联系人:李老师、王老师
联系电话:029-88751278、029-88751279
投递邮箱:renshichu@xaiu.edu.cn
(文件命名格式:姓名+专业+学历+应聘岗位名称)
联系地址:西安市雁塔区鱼斗路18号西安外事学院
原标题:西安外事学院招聘启事
文章来源:https://www.xaiu.edu.cn/info/1028/17096.htm

回复

使用道具 举报

您需要登录后才可以回帖 登录 | 立即注册

本版积分规则

优好知识网 是一个聚焦知识付费的平台,包括在线教育、文档下载、作业答案、网课答案、考试资料、形考任务答案、行业资料、毕业论文、同时还包括问答平台、资料文库、课件下载等,是一个综合在线学习知识分享交流平台。
  • 官方手机版

  • 微信公众号

  • 商务合作