返回顶部
友情链接

2025年台州教师招聘提前批-仙居县教育局2025年校园招聘暨公开招聘新教师39人

0
回复
224
查看
[复制链接]

5万

主题

5万

帖子

17万

积分

论坛元老

Rank: 8Rank: 8

积分
175826
KevinUnaniLv.8 显示全部楼层 发表于 2025-10-21 12:14:47 |阅读模式
为加快教育现代化建设,引进优秀教育人才,提高教师队伍整体素质,促进仙居教育优质均衡和谐发展,根据省、市有关文件精神,结合我县教育实际,现决定公开招聘2025年新教师,有关事项公告如下:
一、招聘条件及对象
1.拥护中国共产党的领导,热爱教育事业,遵纪守法,品行端正。
2.具有与履行招聘岗位相适应的职业道德素质、业务知识水平、教育教学能力和身体心理素质。
3.普通高校2025年毕业的博士、硕士研究生(研究生所学专业需与本科专业相同或相近,复合型硕士研究生无此限制)。
4.一流大学建设高校2025年毕业的本科生。
5.一流学科建设高校2025年毕业的本科生或浙江省“硕师计划”生源推荐高校(浙江师范大学、杭州师范大学、宁波大学)2025年毕业的本科生,就读期间三年综合素质测评成绩或专业成绩位列年级段前40%。
6.年龄要求:不超过30周岁(1993年11月3日及以后出生);其中博士研究生不超过35周岁(1988年11月3日及以后出生)。
7.户籍不限。
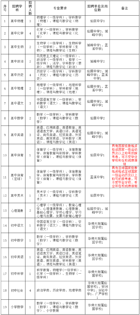
二、招聘学科、人数及相关要求(共39名)
2025年台州教师招聘提前批-仙居县教育局2025年校园招聘暨公开招聘新教师39人-1.png


三、报考程序
1.报名
采用现场报名的方式,考生可选择以下两个时间段报名(如有调整,另行通知),每人限报一个岗位,若出现一人报两个及以上岗位的,取消本次考试资格:
(1)报名时间:2024年11月3日(周日)13:30—16:00,报名地点:杭州师范大学仓前校区东体育场。
(2)报名时间:2024年11月9日(周六)9:30—12:30,报名地点:浙江师范大学东体育场。
现场报名所需材料:报名表和承诺书(见附件)、本人身份证、就业协议书或推荐表、荣誉证书、学历(学位)证明等相关材料的原件及复印件一份(本科毕业生还需提供就读期间三年综合素质测评成绩或专业成绩位列年级段前40%证明)。留学人员还应提供教育部中国留学服务中心出具的境外学历、学位认证书原件及复印件一份。
2.资格审查
考生资格审查环节都在现场完成,对报考对象提供的资料进行现场审核,凡不符合条件或提供虚假材料经查实的,一律取消其考试资格。
3. 考试形式
采用面试方式进行。
经资格审查后,学科报名人数与招聘计划人数的比例达到2:1及以上的方可开考,否则核减或取消该学科的招聘计划。
面试采用模拟上课的方式进行(备课40分钟,上课10分钟),面试总分值为100分,凡面试成绩低于60分的为不合格,不予录取。
体育、美术和心理健康学科面试采用模拟上课+技能测试的方式进行(备课40分钟,上课10分钟,技能测试10分钟),面试总分值为100分,模拟上课和技能测试成绩各占50%,凡面试成绩低于60分的为不合格,不予录取。
面试时间:2024年11月中下旬,地点:仙居中学(暂定,具体关注钉钉群信息)。
4. 签约录用
考生根据面试得分从高分到低分按招聘计划数1:1的比例确定签约人员,若面试得分相同,则加试后确定排位。如果有放弃签订就业协议的,其空缺指标从面试合格人员中从高分到低分进行递补。
体检、考察参照现行公务员标准执行,体检、考察、阳光择岗、办理录用手续等工作同2025年新教师招聘一起进行。
2025年应届毕业生必须在2025年7月31日前取得相应学历(学位)证书(留学人员须在2025年8月31日前提供教育部中国留学服务中心出具的境外学历、学位认证书),否则不予聘用。
录用对象办理聘用手续后,服务年限不得少于5年,且须将户口迁至工作单位所在地或变更户籍(服务处所)等相关信息。新聘用人员试用期为一年,试用期满经考核合格且有相应教师资格证的,办理转正定级手续;试用期满考核不合格的,予以解聘;试用期满经考核合格但未取得相应教师资格的,延长试用期一年,延长试用期满后仍未取得教师资格证或经考核不合格的,则取消其聘用资格。
放弃体检、考察或体检、考察不合格的,其空缺指标从面试合格人员中从高分到低分进行递补。拟聘用人员名单公示后,其出现空缺指标均不再递补。
四、其他
1.本次招聘的新教师纳入全额事业编制实名制管理,统一办理社会保险,在职称评聘、岗位设置、进修培训、考核奖惩等方面按有关规定执行,并根据工作需要经组织安排可在县内同类学校之间正常流动和提拔。未尽事宜,按照省、市、县相关文件执行。
2.为维护事业单位公开招聘工作的严肃性,确保公开招聘工作的公正与公平,资格审查工作贯穿整个招聘工作的始终。对伪造学历、证书、证明等资料的人员或隐瞒有关情况,骗取报考和聘用资格的人员,或在报名、面试、体检、考察、聘用等各个环节违反有关规定的,查实后取消报考和聘用资格,一切后果由报考者本人承担。
3.2025年毕业的仙居县定向培养新教师不得报考本次校园招聘岗位。
本公告未尽事宜,由仙居县教育局负责解释。
仙居县教育局咨询电话:0576-87728726、87728727、89372173。
附件1仙居县2025年新教师招聘考试报名表.wps
附件2 仙居县2025年新教师招聘报考对象承诺书.wps
仙居县教育局 仙居县人力资源和社会保障局

2024年10月18日

原标题:仙居县教育局2025年校园招聘暨公开招聘新教师公告
文章来源:http://www.zjxj.gov.cn/art/2024/10/18/art_1229322153_3993889.html

回复

使用道具 举报

您需要登录后才可以回帖 登录 | 立即注册

本版积分规则

优好知识网 是一个聚焦知识付费的平台,包括在线教育、文档下载、作业答案、网课答案、考试资料、形考任务答案、行业资料、毕业论文、同时还包括问答平台、资料文库、课件下载等,是一个综合在线学习知识分享交流平台。
  • 官方手机版

  • 微信公众号

  • 商务合作