返回顶部
友情链接

2025河北秦皇岛市公安医院招聘一般卫生专业技术人员16人公告

0
回复
336
查看
[复制链接]

5万

主题

5万

帖子

17万

积分

论坛元老

Rank: 8Rank: 8

积分
174782
TracyratLv.8 显示全部楼层 发表于 2025-10-22 14:31:24 |阅读模式
为满足医院用人需要,现结合秦皇岛市公安医院岗位空缺情况,拟面向社会公开招聘一般卫生专业技术人员。现将具体招聘事项向社会公告如下:
01 招聘原则
坚持德才兼备,贯彻民主、公开、竞争、择优的原则,实行公开招聘,在考核的基础上择优聘用。
02 招聘条件、岗位
(一)基本条件
1.具有中华人民共和国国籍;
2.遵守宪法和法律,具有良好的品行和职业道德;
3.具有与招聘岗位要求相适应的学历学位、专业和技能;
4.身体健康,具备招聘岗位所要求专业及其他条件。
(二)招聘人数及具体岗位条件
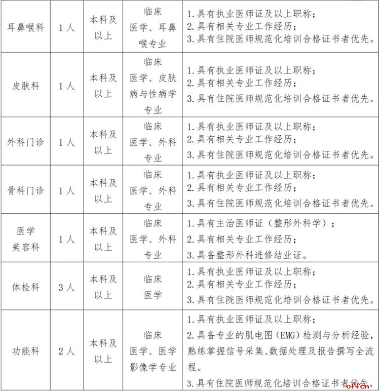
一般卫生专业技术人员

2025河北秦皇岛市公安医院招聘一般卫生专业技术人员16人公告-1.jpg



2025河北秦皇岛市公安医院招聘一般卫生专业技术人员16人公告-2.jpg


03 待遇
被录用人员按规定享受基本养老、医疗(含生育)、失业、工伤、住房公积金等待遇,签订劳动合同。
04 不得应聘人员
1.曾因犯罪受过刑事处罚的公职人员或曾被开除人员;
2.人民法院确定的失信被执行人。
05 报名及资格审查
(一)报名方式
1.现场报名方式:
(1)报名表(附件1);
(2)身份证;
(3)毕业证书、学位证书;
(4)教育部学历证书电子注册备案表(可登录中国高等教育学生信息网在线查询、自助打印);
(5)执业证、资格证、规培证等相符合岗位要求的相关材料;
(6)现场报名时携带以上资料原件、复印件。
2.线上报名方式:报考人员将本人符合报考条件的报名表和有效二代身份证、毕业证、学位证、资格证、执业证等有关材料复印件及教育部学历证书电子注册备案表复印件发送至2657721836@qq.com,主题以姓名+专业+应聘岗位命名。
(二)资格审查
严格按照报名条件对报考人员基本情况进行审查,资格审查工作贯穿于招聘的全过程,合格者方可报名。若发现弄虚作假或与招聘岗位要求的资格条件不符,一经查实,取消应聘资格。报名与考试时使用的身份证必须一致。
06 考核
本次招聘采取笔试和面试的方式进行。综合考试成绩计算规则:综合考试成绩=笔试成绩×60%+面试成绩×40%。
笔试和面试时间及相关事宜,将以电话形式通知。未按照规定时间参加考试、面试的,视为自动放弃,一切后果自负。因自动放弃导致招聘人数不足的,将根据成绩由高到低进行递补。
07 工作程序
1.报名
2.资格审核
3.考核:分为考试和面试。
4.体检:拟聘人员进行体检。
5.录用:被录用人员实行试用期,试用期为6个月。试用期满考核合格者,签订劳动合同;不合格者,取消录用。
08 其他事项
咨询电话:0335-7827656(招聘工作办公室)
附件下载:秦皇岛市公安医院公开招聘报名表.docx
原标题:2025年秦皇岛市公安医院公开招聘通告
文章来源:https://mp.weixin.qq.com/s/dpTRgSW1DyAts8QOPC_iVA

回复

使用道具 举报

您需要登录后才可以回帖 登录 | 立即注册

本版积分规则

优好知识网 是一个聚焦知识付费的平台,包括在线教育、文档下载、作业答案、网课答案、考试资料、形考任务答案、行业资料、毕业论文、同时还包括问答平台、资料文库、课件下载等,是一个综合在线学习知识分享交流平台。
  • 官方手机版

  • 微信公众号

  • 商务合作