返回顶部
友情链接

2024年西安明德理工学院教师招聘公告

0
回复
166
查看
[复制链接]

5万

主题

5万

帖子

17万

积分

论坛元老

Rank: 8Rank: 8

积分
174863
RafaelIdorbLv.8 显示全部楼层 发表于 2025-11-15 09:57:21 |阅读模式
西安明德理工学院是经教育部批准设立的全日制民办普通高等学校。前身为西北工业大学明德学院(本科层次独立学院),举办方为西北工业大学。作为陕西省内首批经教育部评估考核达标的学校,于2020年3月转设更名为西安明德理工学院。
学校地处西安市长安区秦岭北麓,毗邻西安高新技术产业开发区和西北工业大学长安校区。学校依托西北工业大学雄厚办学优势,经过二十多年建设发展,目前学校本科、专科在校生1.8万余人,教职员工1400人,专任教师1000余人,高级职称占比30%、硕士博士教师占比95.86%、“双师型”教师占比30%,拥有全国优秀教师1人、国家级和省级教学名师8人、省级优秀教师1人、省级师德标兵1人,省级教学团队3个。学校下设14个二级学院,设有32个本科专业、19个专科专业,专业设置以工为主,经、管、文、艺、医协调发展,共有5个本科专业入选国家一流本科专业建设“双万计划”,其中获批“国家级一流本科专业建设点”1个,“省级一流本科专业建设点”4个,拥有“国家级一流课程”1门,“省级一流课程”18门(其中虚拟仿真实验课程1门),陕西省课程思政示范课程及教学团队1项,获批陕西特色线上课程立项建设课程2门,获批陕西高校创新创业教育在线开放课程立项建设课程2门,“省级优秀教材”7部,“省级重点实验教学示范中心”3个,“省级人才培养模式创新实验区”4个,先后获“国家级教学成果”二等奖1项、“陕西省教学成果奖”二等奖5项、“陕西省教育教学改革研究项目”12项。学校2010年荣获“全国先进独立学院”称号;2014年中国独立学院排行榜第21位。2016年被授予“陕西省民办非企业5A等级单位”称号;荣获“2019年度品牌影响力独立学院”。2021年软科发布的中国大学排名之“2021软科民办高校排名”,学校位列全国第七位,获得中央广电总台国际教育在线“2022年度品牌竞争力民办高校”、央广网“2023年度全国应用型标杆高校”等荣誉。
根据学校事业发展需要,现面向社会公开招聘计算机类、机械类、电气工程类、经济类、管理类、艺术设计类、体育、数学、思政类、人工智能类等学科专职骨干教师、实验教师若干名。
招聘岗位要求
基本要求
1.热爱中国共产党,热爱教育事业,具有相关专业教育背景。
2.具有良好的政治素质,有强烈的事业心和责任感,良好的职业道德。同时对应用型和民办高等院校的教学管理有一定的研究和见解,熟悉国家高等教育政策和民办教育政策,身心健康。
3.具有扎实的理论基础和较好的研究创新能力,能较好胜任本专业课程讲授工作。
4.具有硕士以上学历且具备副高级及以上职称者,具有相关学科专业背景或行业背景优先。
5.博士研究生,能全职在岗工作,年龄原则上不超过50岁。
具体要求
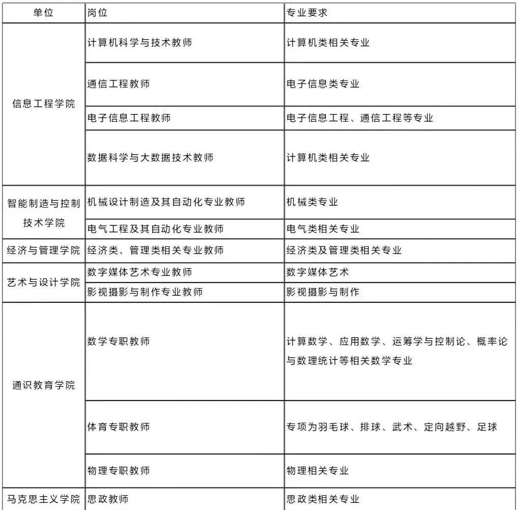
招聘岗位及专业一览表

2024年西安明德理工学院教师招聘公告-1.png

薪资待遇
薪酬
经学校考核录用后,签订劳动合同,缴纳五险一金,薪酬待遇按照学校标准执行。对于高层次人才实行“一人一议”。
福利
包括带薪假期、年度体检、学历提升、通勤班车、午餐补助、生日慰问等。
招聘程序
1.自本公告发布之日起,请应聘者以“应聘岗位名称+姓名+学历+专业+职业资格”命名简历发送至
人力资源处邮箱:
zhaopin@mdit.edu.cn或相应二级学院邮箱。
信息工程学院邮箱:
mdlgxxgcxy@163.com
智能能制造与控制技术学院邮箱:
mdzkxy@163.com
语言文化传播学院邮箱:
yywhchbxy@163.com
经济与管理学院邮箱:
mdjjyglxy@163.com
艺术与设计学院邮箱:
ysysjxy2024@163.com
通识教育学院邮箱:
mdit_tsjyxy@163.com
马克思主义学院邮箱:
mdmkszyxy@163.com
2.学校对应聘人员简历进行筛选审核,及时通知审核通过者进行面试和考察。
3.符合聘用条件人员在规定时间内办理入职手续。
联系方式
地址:陕西省西安市长安区西工大沣河校区
人力资源处联系人:
武老师 029-85603129
信息工程学院联系人:
尹老师 029-85603001
智能制造与控制技术学院联系人:
赵老师 029-85603006
语言文化传播学院联系人:
范老师 029-85603003
经济与管理学院联系人:
张老师 029-85603000-8705
艺术与设计学院联系人:
吴老师 029-85603005
通识教育学院联系人:
符老师 029-85603000-8939
马克思主义学院联系人:
王老师 029-85603189
原标题:西安明德理工学院2024年博士及高级职称教师招聘公告
文章来源:https://mp.weixin.qq.com/s/2Rldl4O-ofitOKam5loYow

回复

使用道具 举报

您需要登录后才可以回帖 登录 | 立即注册

本版积分规则

优好知识网 是一个聚焦知识付费的平台,包括在线教育、文档下载、作业答案、网课答案、考试资料、形考任务答案、行业资料、毕业论文、同时还包括问答平台、资料文库、课件下载等,是一个综合在线学习知识分享交流平台。
  • 官方手机版

  • 微信公众号

  • 商务合作