返回顶部
友情链接

国考考点-2026国考南昌市考区考点分布

0
回复
107
查看
[复制链接]

5万

主题

5万

帖子

17万

积分

论坛元老

Rank: 8Rank: 8

积分
179942
KevinUnaniLv.8 显示全部楼层 发表于 2025-11-27 08:07:58 |阅读模式
中央机关及其直属机构2026年度考试录用公务员考试将于2025年11月29日、30日举办,为了更好服务应试人员、维护考试公平公正,现将有关注意事项提示如下:
考点位置以及交通出行
请各位应试人员及时下载准考证(打印准考证时间为2025年11月24日00:00--11月30日15:00),根据准考证上的信息提前做好交通、食宿、安全等方面的准备。建议应试人员在考试前一天实地察看考点考场,熟悉考点示意图、周边环境、乘车路线及指示标识,考试当天尽量选择公共交通出行,安排足够的出行时间,避免参加考试时走错考点、进错考场,避免延误考试。
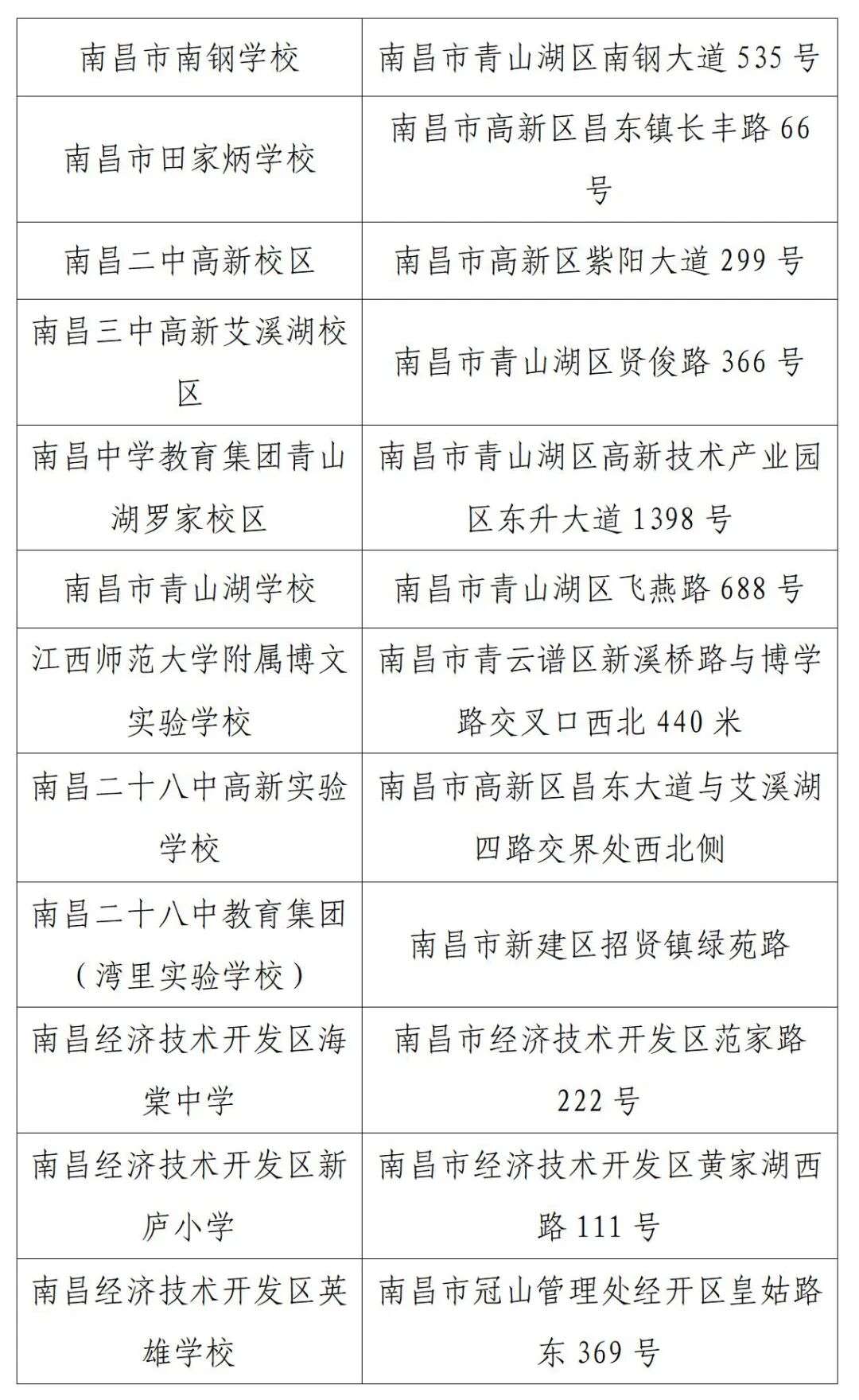
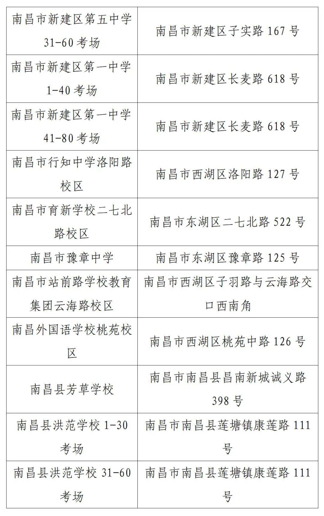
南昌考区共设置48所学校,55个考点,具体地址如下:

国考考点-2026国考南昌市考区考点分布-1.jpg


国考考点-2026国考南昌市考区考点分布-2.jpg

国考考点-2026国考南昌市考区考点分布-3.jpg

国考考点-2026国考南昌市考区考点分布-4.jpg

国考考点-2026国考南昌市考区考点分布-5.jpg

考试安排
国考考点-2026国考南昌市考区考点分布-6.png


考试须知
1.必须带齐准考证、本人有效居民身份证,方可进入考场。进入考场时要服从工作人员的安排。请认真核对考点、考场和座位号,在指定座位参加考试。
2.监考人员将在考前20分钟左右宣读有关的考试注意事项,建议考生提前到达考场。
3.行政职业能力测验科目答题卡印制在试卷封底内页,考生答题前请沿裁切线先行撕下,并在配套答题卡上作答。卷卡不一将影响考试成绩。
4.行政职业能力测验一律用2B铅笔在答题卡上填涂作答,申论一律用黑色字迹的钢笔或签字笔作答。报考人员自备橡皮、2B铅笔、黑色字迹的钢笔或签字笔。申论答题时,不得通过挤占格子等方式超出每道题的作答字数限制。超过字数限制作答的,将影响考试成绩。
5.严禁将手机、计算器、智能手表、智能手环、智能眼镜、蓝牙耳机等各种电子、通信、计算、存储或其它有关设备、文字资料带至座位,否则将按《公务员录用违规违纪行为处理办法》进行处理。
6.考试开始30分钟后,不得入场;考试期间,不得提前退场。
7.不能将试卷、答题卡、草稿纸等带出考场,不能损毁试卷、答题卡。
8.不能在考试开始信号发出前答题,不能在考试结束信号发出后继续答题。
9.必须遵守考场规则,报考人员有义务妥善保护好自己的考试试卷和答题信息、不被他人抄袭。若有答卷雷同,对双方均给予该科目考试成绩为零分的处理,录用程序终止。
10.若有违规违纪行为,将按《公务员录用违规违纪行为处理办法》(可登录”中央机关及其直属机构2026年度考试录用公务员专题网站”查看)进行处理。
11.如对试卷、答题卡等有疑义,请现场提出,以便及时、妥善处置。
部分规定提示:
1.任何人不得以任何方式或理由将试题内容进行抄录、复制、传播。
2.在阅卷过程中发现报考者之间同一科目作答内容雷同,并经阅卷专家组确认的,考试机构将给予其该科目(场次)考试成绩为零分的处理,录用程序终止。报考者之间同一科目作答内容雷同,并有其他相关证据证明其作弊行为成立的,中央公务员主管部门将视具体情形给予取消本次考试资格并五年内限制报考公务员或者取消本次考试资格并终身限制报考公务员的处理。
咨询方式
咨询时间(工作日):
上午:9:00-12:00
下午:13:30-17:00
咨询电话:
19100229807、19100229571

回复

使用道具 举报

您需要登录后才可以回帖 登录 | 立即注册

本版积分规则

优好知识网 是一个聚焦知识付费的平台,包括在线教育、文档下载、作业答案、网课答案、考试资料、形考任务答案、行业资料、毕业论文、同时还包括问答平台、资料文库、课件下载等,是一个综合在线学习知识分享交流平台。
  • 官方手机版

  • 微信公众号

  • 商务合作