设为首页
收藏本站
搜索
热搜:
活动
交友
discuz
本版
帖子
用户
登陆
注册
财经
优好知识网
BBS
快速发布
个人中心
今日签到
私信列表
消息中心
搜索全站
扫码关注官方微信
扫码下载APP
返回顶部
优好知识网(uhzs.com)
›
资讯
›
财经
›
香港给娃买保险
热门问答
更多热门问答
2025安徽安庆市岳西县大学生乡村医生专项招
2025上海市盲童学校招聘19人公告
2025年德州乐陵市教育系统引进优秀人才公告
2026福建龙岩市第二医院招聘研究生及紧缺急
2025年湖州长兴县妇幼保健院招聘编外工作人
2025广东广州市花都区恒悦房地产开发有限公
2024年中共甘肃省委党史研究室所属事业单位
2025安徽滁州市大学生乡村医生专项计划招聘
2024下半年北京朝阳区事业单位招聘报名入口
2025广东广州花都产融建设发展投资有限公司
技术文章
更多技术文章
Tracyrat
2025安徽安庆市岳西县大学生乡村医生专项招
RafaelIdorb
2025上海市盲童学校招聘19人公告
KevinUnani
2025年德州乐陵市教育系统引进优秀人才公告
RafaelIdorb
2026福建龙岩市第二医院招聘研究生及紧缺急
RafaelIdorb
2025年湖州长兴县妇幼保健院招聘编外工作人
RafaelIdorb
2025广东广州市花都区恒悦房地产开发有限公
KevinUnani
2024年中共甘肃省委党史研究室所属事业单位
Tracyrat
2025安徽滁州市大学生乡村医生专项计划招聘
RafaelIdorb
2024下半年北京朝阳区事业单位招聘报名入口
Tracyrat
2025广东广州花都产融建设发展投资有限公司
友情链接
返回列表
香港给娃买保险
0
回复
50720
查看
[复制链接]
Tracyrat
当前离线
积分
219455
Tracyrat
7万
主题
7万
帖子
21万
积分
论坛元老
论坛元老, 积分 219455, 距离下一级还需 9780544 积分
论坛元老, 积分 219455, 距离下一级还需 9780544 积分
积分
219455
发消息
Tracyrat
Lv.8
显示全部楼层
发表于 2025-12-6 16:23:11
|
阅读模式
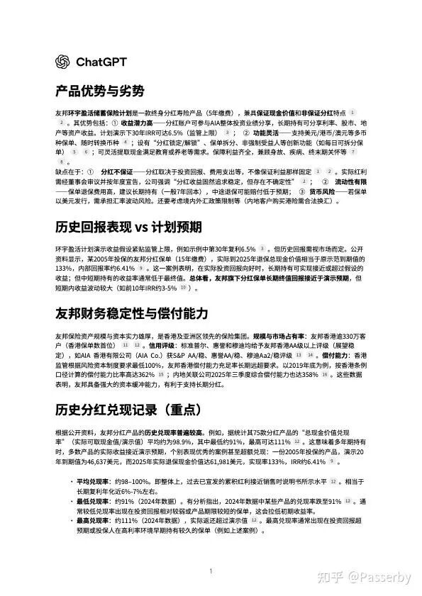
在西方国家学习工作生活过很多年,期间逐步了解以及体会到了保险对于民生兜底以及社会稳定的重要性。尤其是对于个人家庭的抗风险能力保障,真的是起到风险转移让人心安的作用。回国生活后目前这边国家层级基础保障还不那么完善,我给自己以及家人就都买了一些商业保险,作为对社保的补充。今年娃刚出生,在重疾以及医疗以及意外保险外,我还给娃买了一份教育金,用作对宝宝之后读书的保障。在身边亲友不少人得知我香港给娃买保险后,好多人过来和我咨询一些细节以及和其优缺点,于是我想着索性就完整记录一下吧,可能会对有需要的人有帮助。
跑到香港买教育金的初衷有两个,首先是我正好有一笔闲置外汇,是我当时国外工作时当牛做马的辛苦费,已经在国外闲置很多年了,并不想拿回国内但同时想把它利用起来;其次是我对比了国内产品和香港产品,香港的教育金收益率吊打国内同类保单,区别不是一丁半点,于是我就选择了香港的产品。
最终我选择的是友邦的环宇盈活储蓄保险计划,我的预算是3W美金,每年支付6000共支付5年。下表是我的保单中关于收益的汇总,假设娃20岁时需要用到这笔资金,预期收益将是大约8W美元,是大约本金翻2.6倍。
除一次性支取外,这份教育金支持另外一种现金提取的方式,假设娃之后是个彻彻底底学渣,不仅没有读书,到了30岁了无一技之长完全没有基本收入,这份保单支持从30岁起每年提取现金价值,从每年6000刀起逐步增加,以作为最低生活保障。这可能不是我关注的重点,暂不详述。
当然之所以保险能够比银行定存有更高的理财收益,是因为保险公司拿着保费去做了投资。即然涉及到了投资,就一定会发生收益远超预期或者不及预期的情况。保单中按照保险公司的视角预估了在极好以及极差的情况下的收益情形,可看下图悲观情景20年预期收益只有了不到5W美金,大约是本金的1.6倍。若在乐观场景20年预期收益是9.3万多美金,大约是本金的3.1倍。
到这里保单中核心内容已经介绍完毕了,最关键的几个数据其实就是上边的几个表格。但是我相信,这篇文章的读者最核心的问题一点也没有解决,那就是这个储蓄计划保本吗?以及保险公司说的会很好,真的能做到吗?这个确实也是最大困扰我的点。
在真正去签合同前我做了大量的调研,香港保险其优势是复利回报率很高,预期收益大约7年回本,在16年左右翻倍,但是合同写死的预期绝对保证金额只有到了20年时候才能保本差不多3W,大头的收益其实是依赖友邦的分红。也就是说,在最最最极端的情况下,友邦20年没有分红,那么20年后我们只能拿回我们3W美金本金,损失了这些年的利息。
友邦自己估了一个理论下的波动范围,那这个范围真实不真实呢?我让多个AI帮我搜索网页以及友邦年报等官方说数据,统计出来的历史数据对于保单生效超过6年的保单,友邦该系列的平均实现率约为 90% – 100%。也就是说计划书上的“预期收益”虽然是非保证的,但基于AIA过往的信誉和该王牌系列的实战数据,打个九五折去看待它是比较理性和安全的预期,完全无法兑现的可能性很低。
我同时又让ChatGPT帮我做了一份深度研究,搜集官方民间以及国内外中文英文的数据,得出结论和之前通过AI的网页搜索结论差不多,可以看到最低收益大约是91%,最高兑现率是111%。平均兑现率也差不多九五折上下。
在与客户经理交流过程中,她分享了一份脱敏后她的一位2017年投保的客户的年度通知书,她想表达的是看一下经历“新冠”带来的严重金融危机下的分红表现,这个客户时间点非常有代表性,完整经历了新冠周期,但是今年年度报告书可看到曲线和预期稍微有波动但是没有太大的影响,我目测大约是波动小于10%的。
在经过了细致严谨调研后,我踏上了飞往香港的航班,去签署一个要花掉我3W美金折合大约22万人民币的合同。我个人认为对我还是很合适的,满足我几个方面的需求。也不是说这个产品没有缺点,首先是这个产品资金流动性非常的差,七年现金价值才能回本,也就是说7年内急用钱就会亏一大笔。另外香港的产品是港币/美元计价,根据我的了解目前国内还没开放使用国内资金进行境外理财型保险的许可,我是刚好有一笔本来就在境外的闲置资金,然后拿过来用。不过重疾医疗类的好像是OK的,是国家许可的境外消费类型。这些也和刚刚介绍的教育金类似,相比境内同类产品有显而易见的优势,服务以及靠谱程度非国内保险公司产品尤其是近几年兴起的互联网产品所能比拟的,但是相对来说香港的属于高端系列,价格还是偏高,适合有一定经济基础或者全球活动的人士。由于重疾医疗我没在香港买,了解的不够深入,有需求的可以问问客户经理。
另外很多朋友可能也会问和国内类似产品的对比,总结来说就是收益差距明显,比如说在我的保单在16-18年期间能够翻2点多倍时候,同样的国内产品可能现金收益不足初始本金1.5倍,16-18年区间收益相差能超过50%,我知道有差距但是真实知道一个案例后,还是也是出奇的惊讶。在小红书上其实讨论和对比还是很强烈的,推荐香港保险的博主(其中不妨一些那边的销售)宣传的是复利高收益;反对香港保险的人主要说保本周期长,七八年内的收益年报惨不忍睹。感觉他们说的都没错,我对此的评论是一定要结合自己的需求,一定要想明白复利高收益是用绝对的无流动性换来的,很难做到既要有要,所以绝对是短期内完全用不到的资金预算拿来规划这个才适合。如果庆朋好友有相关教育金的需求,不妨也多联系几个国内大品牌保险公司的客户经理,让他们出一份相同预算金额的计划书,主要就是类似于上边的那几个表格。然后加上香港计划书横向对比一下,然后再做决定不晚。现在保险销售很卷,各大公司客户经理都很乐意解答问题,以及根据预算出具计划书,放心大胆去问他们就OK。
大致就记录这么多吧,整体来看我对于我的选择非常非常的满意,在我回国后好多人过来问更加让我感觉眼光长远呀,这也是我记录这篇博文的原因,如果你觉得我记录的内容对你有所帮助,一定要帮我点个赞啊。
天涯海角也要找到Ni:
香港给娃买保险
中发现Ni:
香港给娃买保险
中发现Ni:
香港给娃买保险
中发现Ni:
香港给娃买保险
中发现Ni:
香港给娃买保险
中发现Ni:
香港给娃买保险
中发现Ni:
香港给娃买保险
回复
使用道具
举报
发布主题
返回列表
高级模式
B
Color
Image
Link
Quote
Code
Smilies
您需要登录后才可以回帖
登录
|
立即注册
本版积分规则
发表回复
回帖后跳转到最后一页
返回顶部
返回列表