返回顶部
友情链接

2026年国考首批面试名单-中华全国供销合作总社入面名单下载入口

0
回复
58
查看
[复制链接]

6万

主题

6万

帖子

18万

积分

论坛元老

Rank: 8Rank: 8

积分
182243
RafaelIdorbLv.8 显示全部楼层 发表于 前天 14:33 |阅读模式
2026年国家公务员考试笔试成绩发布时间:2026年1月考生可登录专题网站(网址:http://bm.scs.gov.cn/kl2026)查询自己的笔试成绩。
中华全国供销合作总社2026年国考招录3个职位,3人。首批入面名单需要等官方公布成绩后,才可进行查询。
国考首批进面名单一般在笔试成绩发布后次日出。考生可下载首批进面名单,查询自己的准考证号,确定是否入围面试。
2026年国家公务员考试入面比为:1:3~5,各岗位入面比例不统一,以官方发布入面名单为准。

2026年国考首批面试名单-中华全国供销合作总社入面名单下载入口-1.png


历年国考笔试成绩查询时间

                历年国家公务员考试成绩发布时间
                年份                考试时间                成绩查询                间隔天数
2026年2025年11月30日2026年1月
2025年2024年12月1日2025年1月14日44天
2024年2023年11月26日2024年1月13日48天
2023年2023年1月8日2023年3月14日65天
2022年2021年11月28日2022年1月9日42天
2021年2020年11月29日2021年1月10日42天
2020年2019年11月24日2020年1月7日44天
2019年2018年12月2日2019年1月17日46天
2018年2017年12月10日2018年1月25日46天
2017年2016年11月27日2017年1月9日43天
2016年2015年11月29日2016年1月10日42天
如何知道自己有没有进面?

国考面试名单发布后,大家在面试名单里面搜索自己的名字,如果搜到了自己的名字,那恭喜你进入面试了,如果没有搜索到,那很遗憾,没有进面试。
如何查询自己的岗位排名?

国考首批面试名单里不公布成绩排名,也不公布所有人成绩,每个岗位只公布进入面试人员中最后一名考生的笔试成绩。例如,一个岗位招1人,进面人数是3个,那么,名单里只公布第三名考生的成绩,前两名考生的成绩不公布,所以,每个岗位就有最低进面分数。
如果没进面还有机会吗?

有的,如果没有进入首批面试名单,还有一次调剂的机会,调剂职位表会和面试名单同时发布,只要符合职位条件,参加当年国考笔试的考生都有资格报名调剂。
调剂条件
除具备《招录公告》规定的资格条件外,参加调剂的报考者还应当符合以下条件:
(一)符合拟调剂职位所要求的资格条件。
(二)公共科目笔试成绩同时达到拟调剂职位和原报考职位的合格分数线,且考试类别相同。拟调剂职位设置了专业科目笔试条件的,专业科目笔试成绩还须同时达到合格分数线,且考试类别相同。
(三)未进入原报考职位面试人员名单。
参加调剂的报考者只能申请1个调剂职位。进入调剂职位面试的,不得参加原报考职位的递补。
国家公务员考试岗位入面分数线查询系统


2026年国考首批面试名单-中华全国供销合作总社入面名单下载入口-2.png


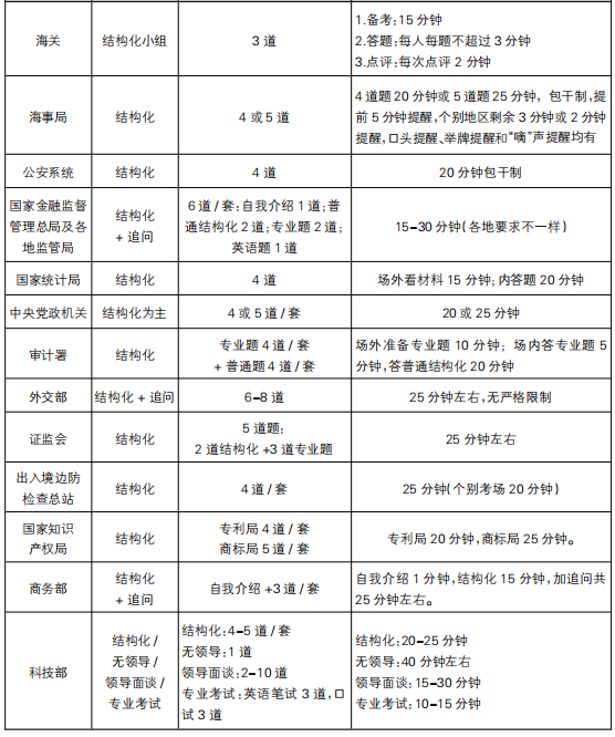
各部门面试考情速览

国家公务员招录涉及多个国家系统部门,每个部门分别独立开展面试组织工作,面试的形式和特点也各不相同。为此,中公教育梳理了各部门的面试情况,汇于一表,方便各位考生对号入座。
2026年国考首批面试名单-中华全国供销合作总社入面名单下载入口-3.png


2026年国考首批面试名单-中华全国供销合作总社入面名单下载入口-4.png


回复

使用道具 举报

您需要登录后才可以回帖 登录 | 立即注册

本版积分规则

优好知识网 是一个聚焦知识付费的平台,包括在线教育、文档下载、作业答案、网课答案、考试资料、形考任务答案、行业资料、毕业论文、同时还包括问答平台、资料文库、课件下载等,是一个综合在线学习知识分享交流平台。
  • 官方手机版

  • 微信公众号

  • 商务合作