设为首页
收藏本站
搜索
热搜:
活动
交友
discuz
本版
帖子
用户
登陆
注册
财经
优好知识网
BBS
快速发布
个人中心
今日签到
私信列表
消息中心
搜索全站
扫码关注官方微信
扫码下载APP
返回顶部
优好知识网(uhzs.com)
›
资讯
›
财经
›
香港保司实力排名?12家主流香港保险公司综合实力(中)港 ...
热门问答
更多热门问答
2025霍州煤电井下操作技能人员招聘450人公
2024北京大兴区应急管理局下半年招聘安全生
2025下半年广东佛山市三水区疾病预防控制中
2026湖北民族大学附属民大医院招聘专业技术
2025贵州盘州市淤泥乡卫生院招聘岩博村村医
2025菏泽鄄城县教体系统引进高层次人才公告
2025重庆市第八中学校艺术后备人才招聘公告
2026黑龙江黑河市康宁医院(黑河市精神病人
2026陕西西安碑林仁华医院招聘18人公告
2024北京市排水管理事务中心招聘拟聘用公示
技术文章
更多技术文章
KevinUnani
2025霍州煤电井下操作技能人员招聘450人公
KevinUnani
2024北京大兴区应急管理局下半年招聘安全生
RafaelIdorb
2025下半年广东佛山市三水区疾病预防控制中
KevinUnani
2026湖北民族大学附属民大医院招聘专业技术
Tracyrat
2025贵州盘州市淤泥乡卫生院招聘岩博村村医
Tracyrat
2025菏泽鄄城县教体系统引进高层次人才公告
KevinUnani
2025重庆市第八中学校艺术后备人才招聘公告
KevinUnani
2026陕西西安碑林仁华医院招聘18人公告
Tracyrat
2024北京市排水管理事务中心招聘拟聘用公示
KevinUnani
2025年甘肃兰州财经大学考核招聘博士研究生
友情链接
返回列表
香港保司实力排名?12家主流香港保险公司综合实力(中)港资系
0
回复
60472
查看
[复制链接]
KevinUnani
当前离线
积分
221090
KevinUnani
7万
主题
7万
帖子
22万
积分
论坛元老
论坛元老, 积分 221090, 距离下一级还需 9778909 积分
论坛元老, 积分 221090, 距离下一级还需 9778909 积分
积分
221090
发消息
KevinUnani
Lv.8
显示全部楼层
发表于 2025-12-29 16:43:24
|
阅读模式
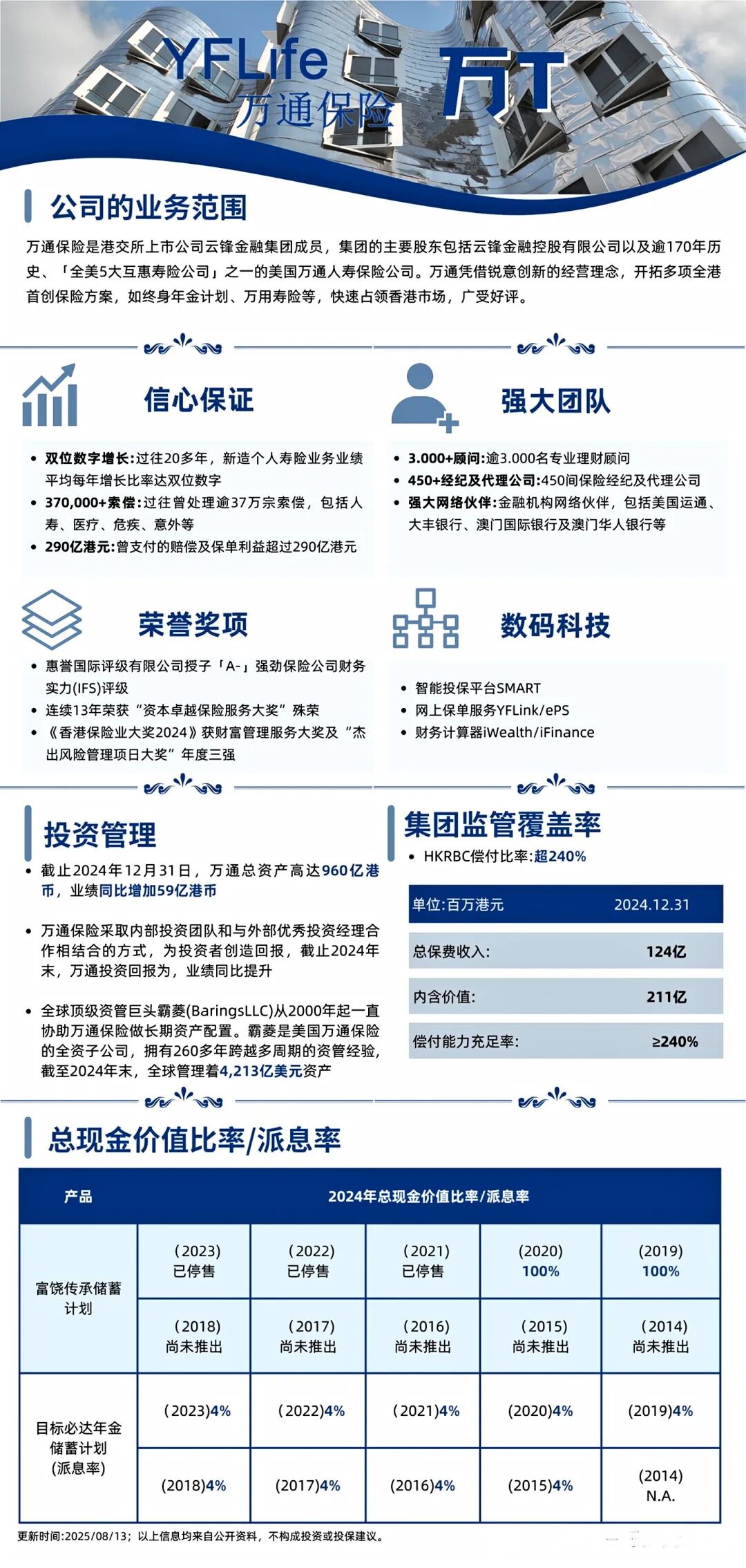
为了更清晰地比较,我把香港保司按“股东背景”分成三大阵营
天涯海角也要找到Ni:
香港保司实力排名?12家主流香港保险公司综合实力(中)港资系
中发现Ni:
香港保司实力排名?12家主流香港保险公司综合实力(中)港资系
中发现Ni:
香港保司实力排名?12家主流香港保险公司综合实力(中)港资系
中发现Ni:
香港保司实力排名?12家主流香港保险公司综合实力(中)港资系
中发现Ni:
香港保司实力排名?12家主流香港保险公司综合实力(中)港资系
中发现Ni:
香港保司实力排名?12家主流香港保险公司综合实力(中)港资系
中发现Ni:
香港保司实力排名?12家主流香港保险公司综合实力(中)港资系
回复
使用道具
举报
发布主题
返回列表
高级模式
B
Color
Image
Link
Quote
Code
Smilies
您需要登录后才可以回帖
登录
|
立即注册
本版积分规则
发表回复
回帖后跳转到最后一页
返回顶部
返回列表