返回顶部
友情链接

2025重庆轻工职业学院招聘34人公告

0
回复
91
查看
[复制链接]

6万

主题

6万

帖子

19万

积分

论坛元老

Rank: 8Rank: 8

积分
199190
KevinUnaniLv.8 显示全部楼层 发表于 2026-1-7 13:14:09 |阅读模式
重庆轻工职业学院始建于2011年,是经重庆市人民政府批准、教育部备案的全日制普通高等院校。坐落于西部(重庆)科学城核心区域,毗邻大学城,占地1700余亩(含璧山新校区1550亩)。
学校是教育部应急安全智慧学习工场项目试点学校,教育部“1+X”证书试点院校,工信部大数据产业人才基地,职业院校服务全民终身学习项目实验学校,重庆市绿色学校建设示范学校,重庆市职业技能鉴定指导中心重庆市技能人才综合服务定点服务机构,重庆市级职业技能竞赛选拔应急救援集训基地,重庆轻工联盟、重庆市食品工业产教融合协同创新联盟理事长单位,中欧智能制造、全国智能网联汽车测试评价行业产教融合共同体副理事长单位。
一、招聘岗位
(一)行政岗
2025重庆轻工职业学院招聘34人公告-1.png


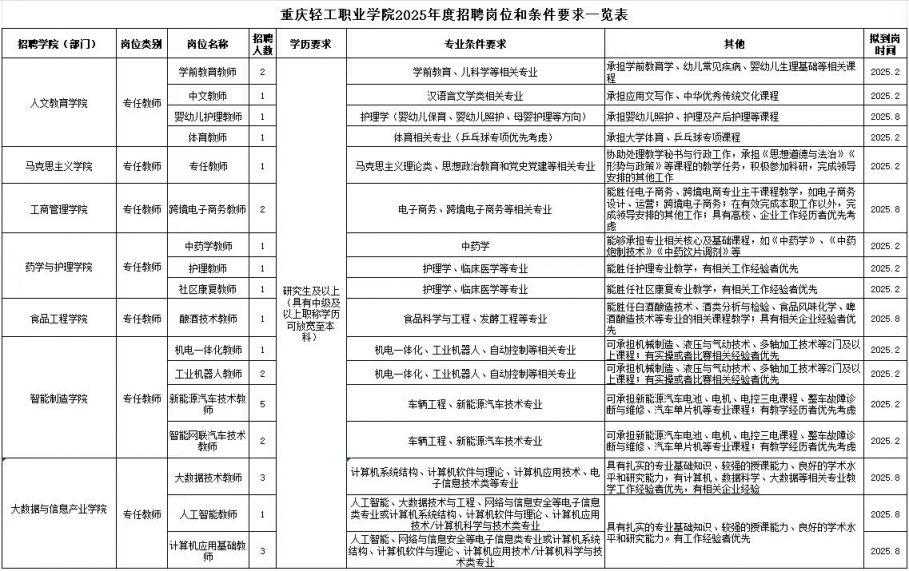
(二)专任教师
2025重庆轻工职业学院招聘34人公告-2.png


详情见附件1《重庆轻工职业学院2025年招聘岗位和条件要求一览表》
二、招聘方式与条件
(一)招聘方式
采取双向选择、直接考核的方式进行,包括笔试、试讲、自我介绍、专业问答、技能展示等环节。
(二)招聘条件
1.拥护中国共产党的领导,政治立场坚定,贯彻党的教育方针,遵纪守法,品行端正,热爱教育事业。
2.具有研究生硕士及以上学历学位(中级及以上职称可放宽至本科学士);
3.具有健康的体魄和良好的心理素质,工作积极主动,认真负责,有突出的服务意识与团队合作意识;
4.具有较强的语言及文字综合能力和办公软件处理能力。
5.服从学校安排,具有引导学生树立正确人生观、价值观的能力。
三、招聘程序
(一)报名
1.报名日期:即日起招满即止。
2.报名方式:采取网络报名的方式进行。
3.须提交个人材料
(1)重庆轻工职业学院应聘人员报名登记表(附件2);重庆轻工职业学院应聘教师名单汇总表(附件3);
(2)本人身份证扫描件;
(3)本人大学及以上学历及学位证书(境外获得学历学位者应提供教育部留学服务中心出具的《国外学历学位认证书》)扫描件;学信网学历学位证书电子注册备案表和学籍在线验证报告;
(4)重要获奖证明、教学科研成果证明;
(5)应届毕业生需提供成绩单。
请将以上所有材料压缩至10M以内,文件命名及电子邮件主题为“姓名+最高学历+所学专业+应聘岗位+招聘渠道来源”,发送至电子邮箱cqivcrsc@163.com。
(二)资格审查
报名结束后,学校招聘岗位要求对应聘人员进行资格审查,确定进入面试考核的人员名单。对符合参加面试条件的,将通过电话方式通知应聘人员。
资格审核工作贯穿招聘全过程,在招聘/入职的任何环节发现应聘人员不符合资格条件或弄虚作假的,均取消聘用资格。
(三)面试考核
应聘人员面试时需携带个人材料原件和复印件,面试前完成学校组织的心理测试。考核方式、时间、地点等事宜另行通知。
(四)体检
应聘人员在规定时间在二甲以上医院进行体检(体检费用自理)。体检、心理测试均合格者初步确定为拟聘用人员。
(五)入职
确定的拟聘用人员将体检报告、心理测试结果提交学校审批后办理入职手续,对于未在规定时间内入职,学校将取消其录用资格。受聘人员按相关政策规定实行试用期制度,试用期原则为6个月,月度考核连续获得2次优秀者可书面申请转正,经学校考核合格的予以正式聘用,试用期间有严重违法违规行为或试用期满不合格的,不予正式聘用。
四、其它
应聘者报名时,须认真阅读招聘公告及岗位要求,按要求如实填写相关信息。在招聘过程中,凡发现应聘者有任何弄虚作假或者违纪违规行为的,一经查实,将取消录用资格。
五、联系方式
联系电话:龙老师 023-61738009
电子邮箱:cqivcrsc@163.com
温馨提示:学校未在校外设立任何形式的招聘机构,也未与任何社会机构和个人联合招聘,敬请广大求职者提高警惕,切勿上当受骗。
附件:
附件1:重庆轻工职业学院2025年度招聘岗位和条件要求一览表(总).xlsx
附件2:重庆轻工职业学院应聘人员报名登记表.doc
附件3:重庆轻工职业学院应聘教师名单汇总表.xls
原标题:重庆轻工职业学院2025年招聘公告
文章来源:https://www.cqivc.com/article/1497

回复

使用道具 举报

您需要登录后才可以回帖 登录 | 立即注册

本版积分规则

优好知识网 是一个聚焦知识付费的平台,包括在线教育、文档下载、作业答案、网课答案、考试资料、形考任务答案、行业资料、毕业论文、同时还包括问答平台、资料文库、课件下载等,是一个综合在线学习知识分享交流平台。
  • 官方手机版

  • 微信公众号

  • 商务合作