返回顶部
友情链接

2026昆明市东川区社会保险中心等十个单位公益性岗位招聘启事(26人)

0
回复
96
查看
[复制链接]

6万

主题

6万

帖子

19万

积分

论坛元老

Rank: 8Rank: 8

积分
199307
RafaelIdorbLv.8 显示全部楼层 发表于 2026-1-9 10:27:42 |阅读模式
根据云南省城镇公益性岗位管理暂行规定,做好公益性岗位的开发管理工作,现将昆明市东川区招聘公益性岗位工作人员有关事宜公告如下:

一、招聘人数及岗位情况:

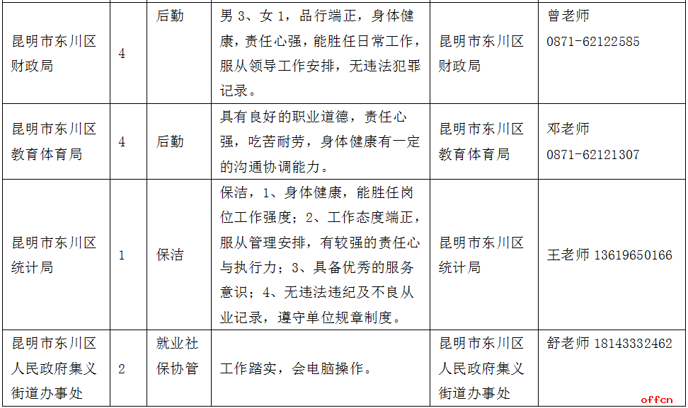
本次招聘公益性岗位26名,详见《东川区公益性岗位招聘岗位表》。

二、招聘条件:

符合以下条件中任意一种情况的东川区户籍城镇登记失业的就业困难人员:

1、零就业家庭中的登记失业人员;

2、享受城乡居民最低生活保障人员;

3、男年满50周岁和女年满40周岁以上的登记失业人员;

4、有劳动能力的残疾人;

5、连续失业1年以上人员;

6、离校1年内持续6个月以上未就业高校毕业生;

7、被征地农民。

三、待遇:

本地区最低工资标准,购买社会保险。

四、报名时间:

2026年1月8日至2026年1月22日,工作日8:00-11:30,14:30-17:30。

五、东川区公共就业和人才服务中心电话:0871-62138525

东川区公益性岗位招聘岗位表

2026昆明市东川区社会保险中心等十个单位公益性岗位招聘启事(26人)-1.png

2026昆明市东川区社会保险中心等十个单位公益性岗位招聘启事(26人)-2.png

原标题:昆明市东川区社会保险中心等十个单位公益性岗位招聘启事
文章来源:https://mp.weixin.qq.com/s?__biz=MzIxMjE2Nzg5OA==&mid=2649574486&idx=1&sn=414a6969852eeab92aebf99d37e8bdcd&chksm=8eb864a23b2f3e8de2e275c84f3a6adaef097d8b4fb133e390c2668f0f3fef9e7c014a4fe5af&scene=0&xtrack=1#rd

回复

使用道具 举报

您需要登录后才可以回帖 登录 | 立即注册

本版积分规则

优好知识网 是一个聚焦知识付费的平台,包括在线教育、文档下载、作业答案、网课答案、考试资料、形考任务答案、行业资料、毕业论文、同时还包括问答平台、资料文库、课件下载等,是一个综合在线学习知识分享交流平台。
  • 官方手机版

  • 微信公众号

  • 商务合作