返回顶部
友情链接

2026国考首批面试名单什么时候公布

0
回复
75
查看
[复制链接]

6万

主题

6万

帖子

19万

积分

论坛元老

Rank: 8Rank: 8

积分
199547
RafaelIdorbLv.8 显示全部楼层 发表于 4 天前 |阅读模式
近几年国考成绩是在晚上发布,国考面试名单是在成绩发布后的次日上午公布。2026国家公务员面试名单1月发布,等国考面试名单发布后,考生可登录国家公务员局中央机关及其直属机构2026年度考试录用公务员专题网站(http://bm.scs.gov.cn/kl2026)下载。
国考首批面试人员名单下载位置:登录专题网站,点击导航栏“相关下载”,进入后,找到“中央机关及其直属机构2026年度考试录用公务员面试人员名单”,点击下载即可。
2026国考首批面试名单什么时候公布-1.png


国考如何知道自己有没有进面?
国考首批面试名单发布后,大家在面试名单里面搜索自己的名字,如果搜到了自己的名字,那恭喜你进入面试了,如果没有搜索到,那很遗憾,没有进面试。
如果没进面还有机会吗?
有的,如果没有进入首批面试名单,还有一次调剂的机会,调剂职位表会和面试名单同时发布,只要符合调剂职位条件,参加当年国考笔试的考生都可报名调剂。
国考什么时间进行面试?
答:面试具体时间由招录机关确定,一般在2026年3月底前进行。面试内容和方式结合招录职位的工作内容、工作性质和工作特点确定。面试时间、地点等事项,报考者可登录专题网站或者招录机关网站查询面试公告,也可直接向招录机关咨询。
2026国考首批面试名单什么时候公布-2.gif

免费领取》》2026国考面试·新质面试力内部教案
面试不是简单的“考生答题、考官打分”,而是用人单位根据岗位需求,事先经过精心设计,再安排考官对应试者进行面对面的交谈及观察,由表及里地测评应试者的知识技能、性格品质、价值观念等情况,以判断应试者与岗位需求是否匹配的一种人事测评手段。
面试的本质就是选拔与岗位匹配度最高的求职者。
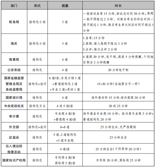
在国考面试中,各招录机关采用的面试组织形式各不相同,但归结起来主要是结构化面试、结构化小组面试、无领导小组讨论面试三种。
国家公务员招录涉及多个国家系统部门,每个部门分别独立开展面试组织工作,面试的形式和特点也各不相同。为此,中公教育梳理了各部门的面试的一般情况,汇于一表,方便各位考生对号人座。
2026国考首批面试名单什么时候公布-3.png


回复

使用道具 举报

您需要登录后才可以回帖 登录 | 立即注册

本版积分规则

优好知识网 是一个聚焦知识付费的平台,包括在线教育、文档下载、作业答案、网课答案、考试资料、形考任务答案、行业资料、毕业论文、同时还包括问答平台、资料文库、课件下载等,是一个综合在线学习知识分享交流平台。
  • 官方手机版

  • 微信公众号

  • 商务合作