返回顶部
友情链接

浙江国企招聘-2025杭州市临安区城市发展投资集团有限公司下属子公司招聘8人公告

0
回复
98
查看
[复制链接]

6万

主题

6万

帖子

19万

积分

论坛元老

Rank: 8Rank: 8

积分
198581
TracyratLv.8 显示全部楼层 发表于 3 天前 |阅读模式
杭州市临安区城市发展投资集团有限公司(以下简称“临安城投集团”)为临安区区属国有企业,主要承担城市开发建设、城市综合运营、新兴产业培育等职能。临安城投集团秉持“同心为城·投创未来”企业精神,积极服务临安经济社会发展,扎实推进市场化改革,着力拓展区内外业务,现已形成新能源、新材料、数字化、商业运营、全过程工程咨询“五大产业”并驾齐驱的产业发展新格局。因产业发展需要,临安城投集团下属路桥公司、众诚咨询公司、数智公司面向社会公开招聘工作人员共8名。现将有关事项公告如下:
一、招聘单位简介
杭州临安路桥工程有限公司(以下简称“临安路桥”),成立于2010年,注册资金4510万元,由临安城投和杭州路桥集团共同出资。公司现具备市政公用工程、建筑工程总承包贰级及幕墙和装修装饰专业承包贰级资质;其全资子公司具备市政壹级资质,为临安区唯一一家市政壹级资质企业。经过10余年的发展,临安路桥已发展成为涵盖市政公用、房建、幕墙、装饰装修、监理等业务的国有施工企业。自成立以来,公司积极参与青山湖环湖绿道、玲珑山改造、衣锦街综合提升及苕溪四期等基础设施项目建设,助力临安经济社会发展,先后荣获杭州市优秀建筑业企业、杭州市市政行业“先进单位”、临安区建筑业先进企业、临安区建筑企业现代化示范企业等荣誉。
杭州临安众诚工程咨询有限公司(以下简称“众诚咨询公司”)为临安城投集团下属全资子公司,该公司成立于2021年,注册资金3000万元,现已发展成为集“造价咨询、工程监理、不动产测绘、工程测绘、城建档案整理服务、建设工程管理”等业务于一体的全过程工程咨询企业。该公司具备乙级测绘资质、房屋建筑工程监理乙级和市政公用工程监理乙级资质,现为浙江省测绘与地理信息行业协会会员单位、杭州市测绘与地理信息行业协会会员单位、杭州市临安区测绘与地理信息产业协会理事单位。近年来,该公司秉承“质量第一、服务至上”企业宗旨,为建筑业、房地产业、市政公用行业等企业提供优质高效的全过程工程咨询、测绘、工程档案等服务,为临安区经济社会发展作出了积极贡献。
杭州临安数智城市发展有限公司(以下简称“数智公司”)为临安城投集团下属全资子公司,成立于2021年,注册资金5000万元。主营业务主要有城乡数字化建设、智慧城市建设运营、数据开发服务、软件开发运维、电子与智能化施工等。自成立以来,该公司坚持“数字科技服务商”、“数据资产运营商”两大战略定位,致力于利用最新的信息技术,为客户提供高效、安全、智能的产品与服务。近年来,该公司建成了“天目临碳”等一大批数字化项目,助力临安区数字化改革,开拓“低空经济”无人机应用场景,推动临安区“低空经济”快速跃升。在2024年乌镇互联网大会上,多款产品成功销售,实现“立足临安,走出临安,复制推广‘临安数字经济发展模式’”目标。
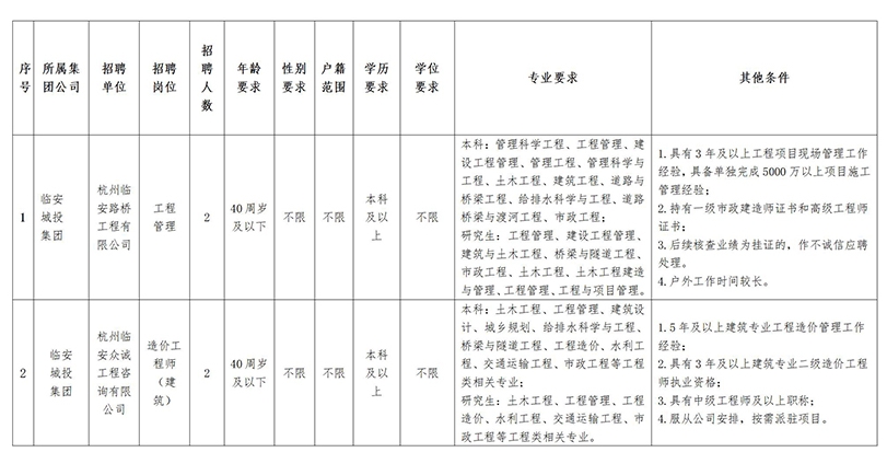
二、招聘岗位
浙江国企招聘-2025杭州市临安区城市发展投资集团有限公司下属子公司招聘8人公告-1.png


浙江国企招聘-2025杭州市临安区城市发展投资集团有限公司下属子公司招聘8人公告-2.png


浙江国企招聘-2025杭州市临安区城市发展投资集团有限公司下属子公司招聘8人公告-3.png


三、招聘范围、对象和条件
1.具有中华人民共和国国籍。
2.遵守中华人民共和国宪法、法律。
3.具有良好的品行。
4.适应岗位要求的身体条件。
5.具有岗位所需的国家承认的学历、学位。通过国家承认学历、学位的考试并取得毕业证书、学位证书的人员,取得教育部中国留学服务中心出具的国(境)外学历、学位认证的人员,均可报考符合全部条件要求的岗位。
符合岗位条件的报考人员所要求的学历学位及相关材料须在2025年3月17日前取得。
6.在符合岗位其他条件的前提下,技工院校预备技师(技师)班毕业生可报名应聘学历要求为大学本科(含学位要求学士)的岗位。
7.招聘岗位专业要求的,参考2025年浙江省公务员录用考试专业参考目录(附件3)、国家人力资源和社会保障部颁布的全国技工院校专业目录(附件4),并结合岗位职责进行审核。应聘人员专业未列入参考目录的,可根据相适性和相近性(应聘人员专业与岗位相适性,应聘人员专业与公告发布专业相近性)的原则予以资格审查,通过资格审查的,报临安城投集团备案。
8.年龄35周岁及以下(1 9 8 9年3月17日及以后出生);年龄40周岁及以下(1 9 8 4年3月17日及以后出生);年龄45周岁及以下(1979年3月17日及以后出生)。
9.各招聘岗位要求的户籍(生源)、年龄、学历、学位、专业及其他条件以《临安城投集团下属子公司2025年公开招聘工作人员计划表》(附件1)为准。
10.其他要求
(1)因犯罪受过刑事处罚的人员、被开除中国共产党党籍的人员、被开除公职的人员、被依法列为失信联合惩戒对象的人员;因犯罪被单处罚金,或者犯罪情节轻微,人民检察院依法作出不起诉决定或者人民法院依法免予刑事处罚的人员;受到诫勉、组织处理或者党纪政务处分等影响期未满或者期满影响使用的人员;被开除中国共产主义青年团团籍的人员;被机关或者参照公务员法管理的机关(单位)辞退未满5年的人员;高等教育期间受到开除学籍处分的人员;在各级人事招考中被认定有舞弊等严重违反考试录用纪律行为的人员;涉嫌违法违纪、正在接受审查尚未作出结论的人员;法律、法规规定不得录用为国有企业工作人员的其他情形的人员,资格审查不予通过。
(2)现役军人、在普通高校就读的人员不能报考,在普通高校脱产就读的专升本人员、研究生也不能以原已取得的学历、学位证书报考。
(3)报名时具有公务员(含参公)、事业编制身份的,应征得单位及其上级主管部门同意后方可报名,并在资格复审时提供签署同意报名并盖章的书面证明。
(4)参照《事业单位人事管理回避规定》(人社部规〔2019〕1号)第六条,报名人员不得报名与招聘企业有所列回避情形的岗位。
(5)参照《公务员录用考察办法(试行)》(中组发〔2021〕11号,以下简称中组发〔2021〕11号)规定不得确定为录用人选情形之一的,不得参加本次公开招聘活动。
四、招聘程序
本次招聘坚持公开、平等、竞争、择优的原则,公开发布公告,按照发布公告、报名与资格审查、面试考核、体检与考察、公示及录用等程序环节。
(一)报名和资格审查
1.报名
(1)报名时间:2025年3月17日17点至2025年3月27日17点。
(2)报名要求:报名者将本人签字的《临安城投集团下属子公司2025年公开招聘工作人员报名表》(附件2),本人有效期内的第二代身份证正反面、学历(学位)证书(或教育行政部门提供的学历证明,以学信网为依据)、户口簿(户主及印有本人户口信息的户口簿页面),有职称或职业资格要求的岗位须提供相应的资格证书,有工作经历要求的岗位需提供相应的工作经历证明,本人近期一寸免冠照片等资料以扫描件形式打包(文件名:姓名+报名岗位)发至报名邮箱(报名邮箱分别为:路桥公司邮箱:lalq12345 163.com;众诚咨询公司邮箱:lazczx63810826 163.com;数智公司邮箱:ctszgs2021 163.com)。
(3)注意事项
招聘岗位所要求的工作经历以签订的劳动(聘用)合同、社保缴费记录和工作经历证明为准,其中工作经历证明在资格复审时提供。工作经历不包括在普通高校就读期间参加的社会实践、实习、兼职等经历。
报名人员在资格审查等过程中提交的所有信息和材料应当真实、准确、有效,须与二代有效期内的身份证、学历证书、学位证书、专业技术资格证书、职(执)业资格证书等相关证件(证明)原件一致。资格审查贯穿招聘程序全过程,凡提供虚假信息和材料获取报名资格的,或有意隐瞒本人真实情况的,一经查实,即取消报名或录用资格。
每位报名者限报一个岗位,且报名人员应在规定时间内报名,逾期不再受理报名;
2.资格审查
以电话或短信方式通知资格审查结果,因报名者原因导致联系不上的,责任自负。
资格审查结束后,如最终审查通过人数与招聘计划不足3:1的岗位,将相应核减有关岗位招聘人数直至取消招聘计划。
(二)招聘考核办法
考试形式为两轮面试考试由招聘单位统一组织实施。考试时间、地点另行通知。
1.第一轮面试
通过资格初审的考生,将参加第一轮面试,具体时间、地点另行通知。第一轮面试为非结构化面试,主要考察了解考生的专业能力、综合素质、岗位匹配度等,面试成绩满分为100、合格分为60分(成绩保留两位小数,尾数四舍五入),面试不合格者,不得进入下一环节。面试结束后,根据面试成绩从高分到低分按1:5的比例,确定资格复审人员名单,不足规定比例的,按实际人数进入资格复审。
2.资格复审
资格复审前,报考人员确认不参加资格复审的,在该岗位第一轮面试成绩合格的人员中,从高分到低分依次递补。报考人员未按规定时间参加资格复审或资格复审不合格的,均不再递补。资格复审时,证件(证明)不全或所提供的证件(证明)与报考资格条件不相符合者,不得参加第二轮面试。
资格复审时,须上传以下材料(与报名表填报一致):
①本人有效期内的二代身份证(正反面);
②户口簿(或印有本人户口信息的户口簿页面);
③本科及以上所有学历证书;
④学士及以上所有学位证书;
⑤学信网(https://www.chsi.com.cn/)本科及以上全部学历、学位验证报告;
⑥留学人员须提交教育部中国留学服务中心出具的国(境)外本科及以上全部学历认证书(学士及以上学位认证书);
⑦其他报考岗位所须提交的相关证件(证明)、职称(资格)证书。
除上述材料外,下列岗位须分别上传以下材料:
①有“相关工作经历”要求的,除提交相应的劳动(聘用)合同和养老保险缴费等有关工作经历的证明材料以外,还必须提交相关单位出具的从事相关工作年限的书面证明;
②具有公务员(含参公)、事业编制身份人员的须提交所在单位及其上级主管部门签署同意报考并盖章的书面证明。
证件(证明)不全或所提供的证件(证明)与报考资格条件不相符的,不得参加第二轮面试。
3.第二轮面试
在第二轮面试前,如放弃面试资格的,按第一轮面试成绩从高分到低分依次递补。第二轮面试采用结构化面试,试题委托第三方专业考试机构制作,具体时间、地点另行通知。结构化面试成绩满分为100分、合格分为60分(成绩保留两位小数,尾数四舍五入)。面试不合格者,不能列入体检、考察对象。不按规定的时间、地点参加面试的,均视作放弃面试,均不再递补。
(三)体检与考察
第二轮面试结束后,根据第二轮面试成绩从高分到低分按照招聘计划数1:1的比例确定体检、考察对象,具体由招聘企业组织,时间、地点另行通知。若第二轮面试有考生成绩相等,则加一轮面试,加试成绩高的考生为体检、考察对象。
体检在指定医院进行,参照《关于进一步做好公务员考试录用体检工作的通知》(人社部发〔2012〕65号)、《关于修订〈公务员录用体检通用标准(试行)〉及〈公务员录用体检操作手册(试行)〉有关内容的通知》(人社部发〔2016〕140号)等文件规定执行。招聘岗位有行业标准的可按照相关行业标准执行。体检费由体检医院按照《公务员录用体检通用标准(试行)》规定的体检项目予以核定、收取,并由报名人员个人承担。对于弄虚作假,或者有意隐瞒影响录用的疾病的报名人员,按照有关规定给予不予录用或者取消录用的处理。
体检合格人员进入考察环节,考察由招聘单位负责,考察参照中组发〔2021〕11号文件执行并具体实施。考察期一般不超过60天,自考察对象名单公示之日起计算。重点考察报名人员在政治思想、道德品质、社会信用、能力素质、遵纪守法等方面的情况,核实报名信息和材料是否真实、准确,了解是否具有报名回避的情形等方面的情况。
体检不合格或放弃的、考察不合格或放弃的,可在相应岗位第二轮面试人员中,按高分到低分依次递补。
体检、考察实施前,国家、省、市、区出台新规定的,按新规定执行。
考察结果仅作为本次招聘是否录用的依据。
(四)公示及录用
体检、考察合格人员,确定为拟录用人选,确定拟录用人员名单在杭州人才网、临安城投集团微信公众号进行公示,公示时间为7个工作日,接受社会各界的监督。公示期满后,没有反映或反映有问题经查实不影响录用的,按规定程序办理相关手续,签订劳动合同。录用实行试用期制度,试用期满且考核合格的,继续录用。
对公示期间反映有影响录用问题并查有实据或本人书面申请放弃考察的,取消其拟录用资格,并在相应岗位第二轮面试成绩合格的人员中从高分到低分依次递补体检、考察。
在公示结束后,有放弃录用资格或无正当理由逾期不报到的,取消录用资格;发现有不符合报名资格和录用条件的,取消录用资格,以上情况均不再递补。
五其他事项
1.本次公开招聘组织方不举办也不委托任何机构举办针对本次招聘的辅导培训班。社会上出现的任何以本次人员招聘名义举办的辅导班、开设的辅导网站或发行的出版物、上网卡等,均与招聘组织方无关,与本次招录考核无关。
2.报名人员在报名全过程中须确保本人的手机号码(含电子邮箱)准确且保持24小时畅通,通讯方式变动的需第一时间告知招聘企业。因报名人员原因导致联系不上的,责任自负。
3.本公告及未尽事宜由临安城投集团和各招聘单位负责解释。
报名咨询电话:
0571-63781633丁老师(杭州临安路桥工程有限公司)
0571-63810826姚老师(杭州临安众诚工程咨询有限公司)
0571-61020101郑老师(杭州临安数智城市发展有限公司)
监督电话:
0571-61090182杭州市临安区城市发展投资集团有限公司)
(工作日上午8:30-11:30,下午2:00-5:30)
附件:
1.临安城投集团下属子公司2025年公开招聘工作人员计划表
2.临安城投集团下属子公司2025年公开招聘工作人员报名表
3.2025年浙江省公务员录用考试专业参考目录
4.技工院校专业目录
5.工作证明
杭州临安路桥工程有限公司

杭州临安众诚工程咨询有限公司

杭州临安数智城市发展有限公司

2025年3月17日

原标题:杭州市临安区城市发展投资集团有限公司下属子公司2025年公开招聘工作人员公告
文章来源:https://www.hzrc.com/#/multipleInfo/infoDetail?id=oHwuthNHFaa0GYXyhIQnbw%3D%3D&name=%E5%9B%BD%E4%BC%81%E6%8B%9B%E8%81%98

回复

使用道具 举报

您需要登录后才可以回帖 登录 | 立即注册

本版积分规则

优好知识网 是一个聚焦知识付费的平台,包括在线教育、文档下载、作业答案、网课答案、考试资料、形考任务答案、行业资料、毕业论文、同时还包括问答平台、资料文库、课件下载等,是一个综合在线学习知识分享交流平台。
  • 官方手机版

  • 微信公众号

  • 商务合作