返回顶部
友情链接

2025湖南长沙黄花国际机场分公司招聘7人公告 (社会公开招录)

0
回复
59
查看
[复制链接]

6万

主题

6万

帖子

19万

积分

论坛元老

Rank: 8Rank: 8

积分
198782
TracyratLv.8 显示全部楼层 发表于 6 小时前 |阅读模式
因工作需要,长沙机场分公司现在面向社会进行公开招聘。录用人员按相关规定享受五险一金、住宿、带薪公休假、职业培训、生日礼物等福利待遇。
招聘有关事项公告如下:
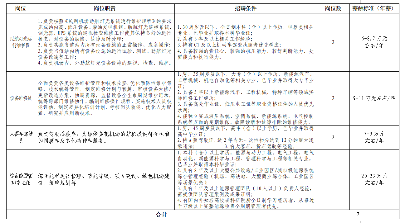
一、招聘岗位人数、岗位要求、薪酬待遇
2025湖南长沙黄花国际机场分公司招聘7人公告 (社会公开招录)-1.png


二、报名方式及时间
报名时间:2025年3月20日至 2025年3月26日下午
16:00止。逾期不予补报。
报名方式:应聘者可选择下述两种方式之一,按照在线简历投递系统流程,签订应聘诚信承诺书、填写个人报名信息、上传本人照片(近三月个人证件照)及相关证书扫描件。
方式一:电脑端—网页投递。
应聘者请打开下述网址,并按要求填写、提交简历即可。
社会招聘网址https://www.wenjuan.com/s/V73qy2e/
方式二:手机端—微信投递。
打开手机中的“微信”APP——点击“发现”——点击“扫一扫”——对准下方的“二维码”——扫描完毕即可进入简历填写界面——按照要求填写、提交简历即可。
2025湖南长沙黄花国际机场分公司招聘7人公告 (社会公开招录)-2.png


(上述两种简历投递方式选择一种即可,请不要两种方式都投递,感谢您的配合。)
三、招录程序
发布招聘公告→符合条件的社招人员网上资料投递→资格审核(需至现场)→酌情初面(需至现场)→实操考核(需至现场)→面试考核(需至现场)→体检(参照公务员体检标准执行)、毛发检测、背景审查、调档→确定人选→审批及办理入职手续(需至现场)→入职培训(需至现场)
(一)报名
符合岗位资格即可网上报名。
(二)资格审核
报名人员应具备所公布的岗位资格,由人力资源部会同用人单位对报名的所有人员进行资格审核,通过资格审核的报名人员方能参与后续招聘程序。公司将以手机短信的形式,向通过资质审核的应聘者发送后续环节通知,未通过资质审核的应聘者,恕不另行通知。
(三)酌情初面
根据资格审核通过人数情况,酌情考虑进行初面试,择优选取人员进入后续招聘环节。
(四)实操考核
由用人单位制定考核方案并组织实施,在纪检人员的全程监督下对应聘人员的实操技能质等进行全方位的考察。实操考核方案及考核结果均需报分公司人力资源部审定。
根据实操考核成绩排名情况,按照岗位需求数与入围人员1:3的比例确定拟进入面试环节人员。
(五)面试考核
由分公司人力资源部会同用人单位组织,对应聘人员的仪表举止、语言表达、工作经验、人岗匹配度、专业知识等方面进行考核。
(六)人员拟录用
由分公司人力资源部汇总总成绩。
按照实操考核成绩×50%+面试考核成绩×50%汇总成绩,根据总成绩排名按1:2的比例确定拟录用人员。
按照岗位需求数与入围人员1:2的比例进行排名,提交成绩汇总及《拟录用人员名单》,并按照规定办理相关入职手续。
(七)体检、毛发检测及背景审查
拟录用人员体检标准按照《公务员录用体检通用标准
(现行)》和《公务员录用体检操作手册(现行)》执行,自行在三甲含以上医院完成,费用自理。公司将以短信或电话的方式通知拟录用人员参加体检,不按规定要求体检的应聘者,视为自动放弃。体检、毛发检测、背景审查结果不符合标准者以及个人档案未调入我司者,不予录用。
(八)录用
1.经公示,在入职前没有被反映问题或反映问题不影响录用的,办理录用手续;对反映有影响录用的问题并查有实据的,不予录用;对反映问题难以查实的,暂缓录用。
2.入职前,经核实存在以下情况者,不予录用:(1)曾因犯罪受过刑事处罚的;(2)曾被原单位开除的;(3)因违纪违规问题正在接受相关部门调查的;(4)刑事处罚期间或正在接受司法调查尚未做出结论的;(5)有违反治安管理或其他不良行为和记录的(包括但不限于有吸毒史、有赌博等不良嗜好等);(6)规定不能聘用的其他情形。如有故意瞒报漏报上述任一情形的,入职后公司有权解除劳动合同。
四、其他事项
(一)应聘者须在招聘期间保持本人手机畅通,以免相关通知等信息无法接收。凡因应聘者通信不畅造成无法联络的,均视为本人自动放弃。
(二)应聘者必须保证本人提交的个人报名信息内容真实、准确,并对由于个人提供的信息不真实、不准确而导致无法参加招聘考核以及其他直接或间接后果的,由应聘者自行负责。凡在报名中弄虚作假者,一经发现,立即取消应聘资格。
(三)应聘者不要向招聘系统内重复投递简历,投递一份简历即可。简历筛选过程中,如发现同一应聘者重复投递简历,以投递的最后一次为准。
(四)针对目前存在的社会中介或不法分子个人以“湖南机场集团”或“长沙黄花机场”等机场单位的名义进行虚假招聘的现象,特提醒广大求职人员,所有关于我司招聘情况会通过0731-96777、0731-84797102进行电话通知或96777短信平台告知您,我司及工作人员不会以其他任何形式通知并另行索要钱财。如果您收到任何来路不明的通知,欢迎拨打热线:0731-96777、0731-84797102咨询或告知我们。请大家提高警惕,避免上当受骗。
同时,请各位应聘者保持通讯工具畅通,招聘期间,我们将会通过电话、短信等方式发放招聘等后续事宜的通知,如有疑问,您也可以通过以下电话咨询:
长沙机场官方客服电话:0731-96777
长沙机场分公司人力资源部办公电话:0731-84797102
咨询时间:工作日(上午8:30-11:30,下午14:00-17:00)
长沙黄花国际机场分公司

2025年3月20日

原标题:长沙黄花国际机场分公司招聘公告 (社会公开招录)
文章来源:https://www.hnrcsc.com/#/positionB/consultdetailss?id=1002753

回复

使用道具 举报

您需要登录后才可以回帖 登录 | 立即注册

本版积分规则

优好知识网 是一个聚焦知识付费的平台,包括在线教育、文档下载、作业答案、网课答案、考试资料、形考任务答案、行业资料、毕业论文、同时还包括问答平台、资料文库、课件下载等,是一个综合在线学习知识分享交流平台。
  • 官方手机版

  • 微信公众号

  • 商务合作