返回顶部
友情链接

成都经开区(龙泉驿区)2024年面向社会公开考核招聘教育人才公告(11人)

0
回复
100
查看
[复制链接]

6万

主题

6万

帖子

19万

积分

论坛元老

Rank: 8Rank: 8

积分
193253
KevinUnaniLv.8 显示全部楼层 发表于 昨天 11:20 |阅读模式
为加强教育人才队伍建设,提升我区教育公务服务水平,经研究,成都经开区(龙泉驿区)2024年拟面向社会公开考核招聘事业编制教育人才11名。现将有关事项公告如下。
一、
招聘岗位及名额
中学校长1名;小学语文教师6名、小学数学教师4名。
二、
招聘条件
(一)基本条件
1.思想政治素质好,热爱党的教育事业,认真贯彻执行党的路线、方针、政策,具有改革创新意识和开拓进取精神,吃苦耐劳,作风正派,遵纪守法,业绩突出;
2.身体健康,具有承担正常学校管理、教育教学、教育科研任务所需的身体条件;
3.具备对应岗位需求的任职资格;
4.具有对应岗位要求的学历。
(二)具体条件
岗位具体条件见《成都经开区(龙泉驿区)2024年面向社会公开考核招聘教育人才岗位表》(附件1)。
(三)有下列情况之一者,不得报考:
1.曾受过各类刑事处罚的;
2.曾被开除中国共产党党籍、开除公职的;
3.有违法、违纪行为正在接受审查的;
4.党纪处分尚在影响期、政纪处分尚未解除的;
5.尚处于试用期内的新录用公务员(截止时间2024年12月28日)及本区机关事业单位正式在编人员;
6.人民法院通过司法程序认定的失信被执行人;
7.有违反其他规定不适宜报考事业单位的。
三、
招聘程序
(一)报名
报名时间:2024年12月28日9时—2025年1月8日17时。
报名方式:本次招聘采取网上报名方式,不设现场报名。应聘人员在报名期限内登陆成都市龙泉驿区教师招聘网络报名系统(http://portal.lqjydsj.cn/bm_teacher)进行注册报名。
(二)资格审查
区教育局根据招聘条件对报名人员提供的报考材料进行网络初审,初审合格人员名单于2025年1月13日前通过龙泉驿区教育局官网“公示公告”栏(https://www.longquanyi.gov.cn/lqyqzfmhwz_gb/c123661/bm_jyj_list.shtml)进行公示公告,明确现场原件校验相关事宜,请应聘人员注意及时查阅,不再另行通知。
(三)现场原件校验
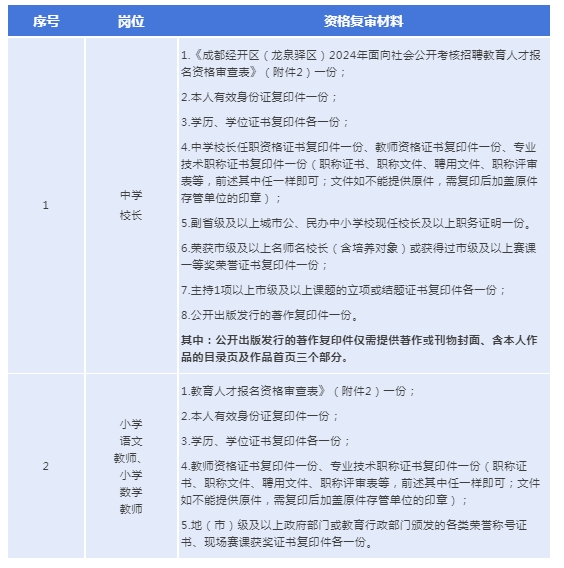
原件校验须应聘人员本人参加,现场原件校验人员需提供下列材料原件和复印件(复印件按以下顺序编制目录并装订):
成都经开区(龙泉驿区)2024年面向社会公开考核招聘教育人才公告(11人)-1.png


逾期未参加原件核对校验的,视为自动放弃。
原件校验合格的应聘人员现场领取《面试考核通知书》。
(四)面试考核
1.本次公开招聘采取面试、考核方式进行,通过报名、资格审查、原件校验后,由专家团队对报考人员进行面试考核,考核成绩采取百分制。
2.面试开考比例:同一招聘岗位的招聘人数与实际参加面试人数之比不低于1:2,达不到上述比例的相应调减招聘人数,无法调减的以划定最低分数线的方式组织面试,最低分数线为80分。
3.面试组织方式及内容:中学校长考核由结构化面试和现场答辩两部分组成,结构化面试占面试总分数的60%,现场答辩占面试总分数的40%,主要考察应聘者政治思想素质、动机、教育思想、管理理念及取得的主要业绩、职业发展规划以及思辨能力等;学科教师考核采取说课和现场答辩方式进行,说课占面试总分数的60%,现场答辩占面试总分数的40%,主要考察应聘者政治思想素质、动机、教育思想、教育理念、教学和教科研能力、职业发展规划以及思辨能力等。
4.面试成绩将于面试结束后5个工作日内在成都市龙泉驿区教育局官网“公示公告”栏公布。
5.面试成绩得分80分以下或半数以上考官不同意录用时,不予录用。
(五)体检
依据招聘岗位及招聘人数,按照应聘人员成绩从高到低(若成绩相同,则加试面试,加试时间、地点及方式另行通知)依次等额确定进入体检人员名单。
体检由区教育局统一组织实施,体检项目和标准参照人力资源和社会保障部、国家卫生计生委、国家公务员局《关于修订〈公务员录用体检通用标准(试行)〉及〈公务员录用体检操作手册(试行)〉有关内容的通知》(人社部发〔2016〕140号)执行。体检费用由进入体检人员承担。初次体检不合格的,可在接到结果通知3日内申请复检一次,体检结果以复检结论为准。未按要求参加体检或体检不合格出现的空缺,按照该岗位已参加面试人员考试成绩从高分到低分依次等额递补,递补只进行一次。
(六)考察
体检合格者由区教育局对其进行考察。考察工作参照《公务员录用考察办法(试行)》(中组发〔2021〕11号)文件规定执行,重点考察政治思想表现、遵纪守法、道德品质、业务能力等情况。因个人原因导致无法对其进行考察或考察不合格出现的空额不再递补。
(七)公示
考察合格的人员确定为拟聘人员,在成都市龙泉驿区教育局官网进行不少于7个工作日的公示。对公示期间反映有严重问题并查有实据、不符合应聘资格条件的,将取消拟聘资格。取消拟聘资格或公示后因本人原因自愿放弃出现的空额不再递补。
(八)聘用
经公示无异议的拟聘人员由成都市龙泉驿区教育局报事业单位人事综合管理部门审核确认后办理聘用手续。
拟聘人员应在规定的时限内到单位报到。未经招聘领导小组同意,逾期未报到者,视为自动放弃。本次招聘的人员按照国家规定实行试用期制度,试用期满不合格者予以解聘。本次公开招聘人员需在龙泉驿区中小学校服务满5年以上,未满规定服务年限不得调离。
四、
纪律和监督
教育人才考核招聘工作由区纪委监委驻区教育局纪检监察组负责监督,监督举报电话:028-84600293。
应聘人员提供的信息和材料必须真实完整。资格审查工作将贯穿公开招聘的全过程,任何阶段如发现应聘人员不符合招聘资格条件、弄虚作假或故意隐瞒真实情况,将随时取消其考核或聘用资格,并纳入成都经开区(龙泉驿区)对外公开招聘诚信黑名单,所造成的一切后果由应聘人员本人承担。
咨询电话:
028-84865295(区教育局人事科)
附件:
1.附件1-成都经开区(龙泉驿区)2024年面向社会公开考核招聘教育人才岗位表.doc
2. 附件2-成都经开区(龙泉驿区)2024年面向社会公开考核招聘教育人才报名资格审查表.doc
成都经开区(龙泉驿区)教育局

2024年12月27日

原标题:成都经开区(龙泉驿区)2024年面向社会公开考核招聘教育人才公告
文章来源:https://mp.weixin.qq.com/s/3Fc8RkbaZkp86OoY24gP1g

回复

使用道具 举报

您需要登录后才可以回帖 登录 | 立即注册

本版积分规则

优好知识网 是一个聚焦知识付费的平台,包括在线教育、文档下载、作业答案、网课答案、考试资料、形考任务答案、行业资料、毕业论文、同时还包括问答平台、资料文库、课件下载等,是一个综合在线学习知识分享交流平台。
  • 官方手机版

  • 微信公众号

  • 商务合作